新闻资讯
2025年河北专升本不排除缩招的可能性!

据相关数据显示,2023年全国专升本招生共计95.92万人(普通本科:91.25万人,职业本科:4.67万人)
值得注意的是,2019年全国专科起点本科招生仅31.75万人,短短四年时间,专升本的招生计划人数从31.75万增长至95.92万,增长了三倍多📈。

经过几年的连续扩招,24年迎来近些年首次缩招,但整体录取率却有所增长。
42%的录取率对比往年不算高,但放眼任何一场大考,比如教资、法考、考研等,通过率都没这么高。所以近一半的报录比,希望还是比较大的。

💬那未来专升本还会扩招吗?
根据教育部发布的《教育部关于做好2025届全国普通高校毕业生就业创业工作的通知》(见下图)
第5条:要优化规范招聘安排和秩序。各地各高校要按照“能早尽早”“能扩尽扩"的原则,统筹协调好本地党政机关事业单位、国有企业招聘(录)高校毕业生和各类升学考试时间安排,确保全部在8月底前完成,稳定并扩大政策性岗位招录规模。
所以,从国家政策方面来看,为了避免专科生的就业率和竞争优势受到影响,还是尽可能通过扩招专升本,提升专科毕业生的学历水平,增强其就业竞争力🙌。
但具体落实到河北专升本,并且通过近五年的招生数据来看,2025年的扩招幅度很有可能减缓,并且不排除缩招的可能性哦🙍!

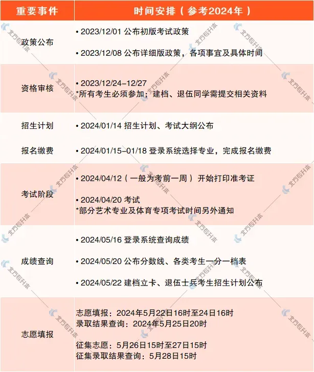
为方便各位准备专升本的同学不迷茫,小北给大家整理了考试关键时间点,仅供大家参考哈!

专升本是一场选拔性考试,不论2025年河北专升本是扩招还是缩招,我们能做的只有利用好接下来的每一天复习时间👋,全力以赴投入备考。


相关推荐
猜你喜欢
