新闻资讯
河北专升本考试注册,明日进行考生注册!25届考生请提前熟悉填报流程!
2025年河北专升本考试报名将于明日
✨进入第一个流程✨
网上注册及信息填报
*以下页面为2024年填报页面,可参考
2月24日9时至3月7日17时
河北省教育考试院
http://www.hebeea.edu.cn/
↓ 参考下图 ↓
点击「普通专升本信息服务」进入系统


点击下方「立即注册」
进入「考生注册」页面


*注意查看页面下方「说明」内容。
*登录密码一定一定要记在备忘录!忘记密码重新更改真的很麻烦!
*所用手机号尽量一直用到考试录取完成,期间不要更换。

注册完成后回到系统首页
输入身份证号码、登录密码以及验证码
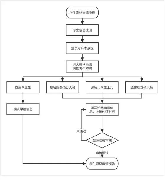
进入「资格审核」页面
↓ 整体流程图如下 ↓

!!下面是详细流程!!
点击页面上方「个人中心」-「资格审核」
根据个人实际情况选择「考生身份」并点击进入



普通考生比较简单
仅需核对下学籍信息
确认无误后点击「点击确认,并退出系统」
如有错误,点击个人图片上方「申请修改学籍」


考生须完善相关信息
并上传身份证、毕业证、学历证书电子注册备案表、
相关基层项目服务证书照片
*注意看每项内容下方的「说明」
上传完毕后点击「提交申请」即可;



考生须完善相关信息
并上传身份证、毕业证、学历证书电子注册备案表、
退出现役证、个人三等功及以上奖励证书照片
*注意看每项内容下方的「说明」
上传完毕后点击「提交申请」即可;



注:
>尚未获得毕业证的,使用“学信网学籍在线验证报告”代替毕业证书和学历证书电子注册备案表
>2025年3月退役未获得退出现役证的需上传承诺书扫描件(打印签字)

考生须完善相关信息
并上传身份证照片和建档立卡相关证明材料
上传完毕后点击「提交申请」即可


*如需修改学籍信息,可通过右侧链接或修改学籍菜单申请修改学籍信息
资格审核由各自生源院校审核
所以时效不确定会有差异
结果会以短信形式通知大家
注意查收
如有问题及时联系院校相关负责部门
相关推荐
猜你喜欢
